TOPRelated Products
Related Cases
Wet electric and wet dust removal project of Steel slag of Hebei Handan Zhongban Steel Mill
Shanxi Hongda steel slag wet electric Dust removal project
Shanghai Bulannuo Industrial packaging materials online monitoring project
China Tobacco Ningxia Hongde VOCs exhaust gas treatment project
Shanghai Hengjie Wood Industry VOCs waste gas treatment project
Pingyao Paper Mill desulfurization, denitration and dust removal EPC project
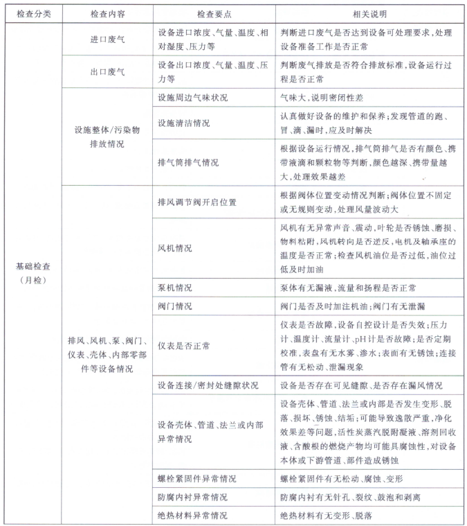
VOCs governance system operation maintenance point check
VOCs governance system operation and maintenance is VOCs governance facilities to play a role in the basic requirements, how to carry out spot inspection? The following table summarizes the basic monthly and daily checks, including the following list of spot checks:

