关于我们
我们是致力于大气污染治理产品的研发设计、设备制造、工程总包、施工运营于一体的高新企业。
产品中心
聚焦力皇最新热点新闻,为您提供及时的政策法规以及行业动态。
解决方案
始终为您提供全面的工程施工方案。
成功案例
众多行业客户成功案例,全方位展示力皇环保设备的施工情况。
新闻动态
关注力皇最新热点新闻,为您提供及时的政策法规和行业动态。
联系我们
力皇全球客服热线:86-02159106016,为您提供7*24小时资讯帮助。
相关产品
上海力皇蓄热式氧化炉-RTO炉
VOCs在线监测系统(LH-FID)
上海力皇-沸石转轮
力皇不锈钢防腐蚀非标法兰
新款不锈钢活性炭吸附箱就选【力皇】现货供应
相关案例
河北邯郸中板钢厂钢渣湿电、湿式除尘项目
山西平遥造纸厂脱硫脱硝除尘EPC项目
山西宏达集团钢渣湿电除尘项目
中国烟草宁夏弘德废气治理(沸石转轮+旋转RTO)
赋品建材(上海)VOCs废气治理项目(沸石转轮+CO)
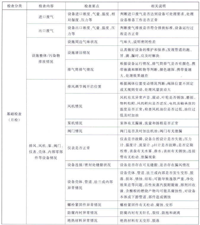
VOCs治理系统的运营维护点检
VOCs治理系统的运维是VOCs治理设施发挥作用的基本要求,如何进行点检检查?下表进行了总结,针对基础的月度检查和日检查,有如下清单点检: